Исполнитель:
ООО "Немезида"
Выполненные работы по проекту:- разработка проекта
- монтаж, пусконаладка
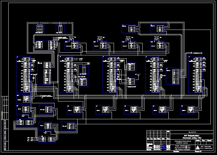
Отделение "Райффайзенбанк" в Красноярске, оснащенное охранно-пожарной сигнализацией
Адрес объекта: 660049, Россия, Красноярский край, Красноярск, 72-74, проспект Мира
Тип объекта: Финансовое учреждение (Банки, казначейства)
Отделение "Райффайзенбанк" в Красноярске, оснащенное охранно-пожарной сигнализацией. Передача на пост охраны осуществлена с помощью информатора С2000-ИТ
Для реализации проекта была использована следующая продукция
| Пожарная сигнализация |
|---|
АРМ шт. | Сетевой контроллер шт. | Прибор шт. | Извещатель шт. | Повторитель, преобразователь интерфейса шт. | Прочее шт. |
|---|
| 1 | 1 1 1 1 1 1 | ИПР 513-3 4 ДИП-34А 29 1 | | 1 |
| Итого: | 1 | 6 | 34 | | 1 |
| Охранная сигнализация |
|---|
АРМ шт. | Сетевой контроллер шт. | Прибор шт. | Извещатель шт. | Повторитель, преобразователь интерфейса шт. | Прочее шт. |
|---|
| 1 | 1 1 4 1 1 1 | | | 1 |
| Итого: | 1 | 9 | | | 1 |