Автор статьи: ООО «ТЕХНОС-М+»
PDF версия (925,57 Кб) 
Рассматриваются некоторые особенности газового пожаротушения в блок-контейнерах.
Применение различных блок-боксов, мобильных зданий, контейнеров в последнее время получает все более широкое распространение. В подобного рода конструкциях размещаются дизельные электростанции, автономные источники питания, аппаратура связи, насосные станции, другое электротехническое и технологическое оборудование. Благодаря своей мобильности и автономности такие сооружения контейнерного типа стали популярны в нефтегазовой отрасли, у энергетиков, геологов, строителей, военных. В силу того, что на относительно небольших площадях контейнеров компактно сосредоточено дорогостоящее оборудование, помещения такого плана нуждаются в надежной защите от возгораний и пожаров. Наиболее полно выполнить эту задачу могут автоматические установки газового пожаротушения. В качестве огнетушащего вещества в этих установках применяются химически неагрессивные, легко удаляемые газовые составы, которые не только создают в защищаемом объеме концентрацию, не поддерживающую горение, но и, при этом, не наносят ни малейшего ущерба аппаратуре и оборудованию, находящимся в контейнере.
В данной статье рассматриваются некоторые особенности газового пожаротушения в блок-контейнерах.
Блок-контейнеры обычно отличаются от других объектов следующим:
Все вышеуказанные особенности контейнеров приводят к тому, что наиболее оптимальным способом тушения для них является объемное газовое пожаротушение.
Автоматические установки газового пожаротушения являются единственно возможным средством противопожарной защиты помещений с компьютерной техникой, коммутационным и телевизионным оборудованием, вычислительных центров, серверных, дизель-генераторных, насосных, компрессорных, узлов учета и др.
Основными достоинствами газового пожаротушения являются:
Системы газового пожаротушения производства ООО «ТЕХНОС-М+» применимы для защиты оборудования блок-контейнеров на различных предприятиях нефтяной и газовой промышленности, транспорта, объектов инфраструктуры социального и государственного значения. «ТЕХНОС-М+» имеет значительный опыт производства установок газового пожаротушения для блок-боксов и контейнеров различного назначения. За последние годы тысячи подобных установок производства «ТЕХНОС-М+» были смонтированы в блок-боксах на объектах АК «Транснефть», «Роснефть», объектах энергетики, связи, военного предназначения.
МГП «Атака» универсален, что позволяет ему работать с аппаратурой управления различных производителей и различной комплектации.
Рассмотрим вариант исполнения аппаратуры управления системы пожаротушения в комплексе с системой охранной сигнализации и системой контроля и управления доступом.
Одним из требований к аппаратуре управления системы пожаротушения является возможность автономного режима работы.
Для примера рассмотрим вариант газового пожаротушения для контейнера из 3 секций.
Контейнер 3-х секционный, при этом тушение происходит одновременно в 2-х секциях; третья секция не требует пожаротушения.
План возможного размещения оборудования газового пожаротушения представлен на рис.1.
Рис.1 План размещения оборудования
В зависимости от пожарной нагрузки, температурного режима, технологических и конструктивных особенностей, месторасположения контейнера масса ГОТВ, необходимая для создания огнетушащей концентрации внутри контейнера, может потребоваться до 54 кг хладона 125ХП. Это количество газа уберется в один 60л. модуль ГПТ (МГП (65-60-32)Э). При этом потребуется запасной модуль, согласно нормативным требованиям, размещаться который может на складе Заказчика. На рис.1 представлена примерная схема расположения оборудования и трубопроводов установки газового пожаротушения.
Модульная структура системы «Орион» позволяет создать оптимально эффективную систему пожаротушения как с возможностью интеграции в систему комплексной безопасности, так и с возможностью автономной работы системы.
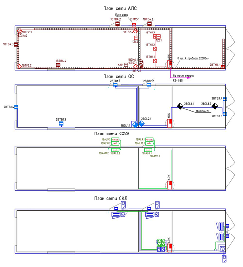
Примерная схема расположения систем автоматической пожарной сигнализации (АПС), охранной (ОС), оповещения и управления эвакуацией (СОУЭ), контроля доступа (СКД) представлены на рис.2.
Рис.2 Схема расположения АПС, ОС, СОУЭ, СКД
В качестве устройств, регистрирующих пожар в автоматическом режиме (и при срабатывании которых производится запуск системы пожаротушения), система ГПТ на базе прибора «С2000-АСПТ» использует пороговые пожарные извещатели.
Ручные пожарные извещатели и охранные магнитоконтактные извещатели, применяемые для отмены запуска пожаротушения при открытии дверей, подключаются к отдельным выделенным шлейфам сигнализации.
Составные элементы системы оповещения о пожаре (световые табло типа «Молния-24», «Сфера», звуковые оповещатели) подключаются к самостоятельным выходам управления с контролем цепи на обрыв и короткое замыкание.
Предусмотрено два вида запуска установки газового пожаротушения – автоматический и дистанционный.
Автоматический запуск осуществляется при срабатывании двух пожарных пороговых извещателей в одном из трех пожарных шлейфов прибора «С2000-АСПТ».
Режим автоматического запуска установки газового пожаротушения может быть включен нажатием кнопки «Автоматика» на панели прибора ППКУП «С2000-АСПТ». Дверь в защищаемое помещение при этом должна быть закрыта.
Режим автоматического запуска выключается при нарушении или неисправности цепи датчиков состояния дверей (магнитоконтактных извещателей).
Дистанционный пуск возможно произвести путем нажатия ручного пожарного извещателя, расположенного у входа в защищаемые помещения. Прибор «С2000-АСПТ» сразу переходит в режим «Пожар» и начинает отсчет времени задержки, вне зависимости от того, включен режим автоматического запуска или выключен.
При переходе в режим «Пожар» включается внутренний звуковой сигнал, включается световой оповещатель «Газ уходи», «Газ не входи», звуковой оповещатель, замыкаются контакты реле «Пожар». Сбросить режим «Пожар» можно нажатием кнопки «Сброс пожара».
Система охранной сигнализации (ОС) реализуется на базе прибора приемно-контрольного охранно-пожарного «С2000-4» (НВП «Болид»).
В качестве средств охраны в помещениях блок-контейнера обычно предусматриваются:
Система контроля доступа в системе «Орион» строится на базе контроллера доступа «С2000-2». В состав системы входят: контроллеры управления доступом, считыватели бесконтактные и контактные, кнопки выхода, замки электромагнитные.
Таким образом, система комплексной защиты блока-контейнера в системе «Орион» строится по модульному принципу на основе нескольких приборов, объединенных в единое информационное пространство интерфейсом RS-485.
Все приборы устанавливаются в отдельный шкаф автоматики.
Для организации связи между приборами и устройствами в блок-контейнере и удаленными приборами диспетчерской (поста наблюдения) в ИСО «Орион» используется несколько вариантов:
При необходимости размещения модуля в нишах, в подпольном пространстве или на стене контейнера модули могут изготавливаться и в горизонтальном исполнении. Таким образом, сегодня применение накопленного опыта и современных технических средств позволяет обеспечить надежное и эффективное тушение пожаров в дорогостоящем оборудовании контейнерного типа с помощью высокоэффективного газового пожаротушения.
Рис. 3 Условные обозначения, принятые в статье